Conception systèmes radio et service de dépannage

Image
Image

Conception de Systèmes Radiofréquences

Étude

Cahier des charges

Conception

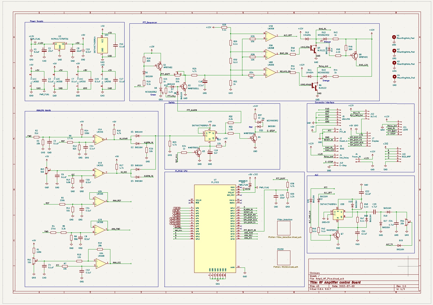
Séléction composants, schémas

Prototypage

Layouting, cablage, tests, validation EMC

Accompagnement de vos bureaux d’études, de la rédaction du cahier des charges, jusqu’à la réalisation des prototypes.

 

Image

Service de Dépannage
Matériel Radioamateur

Image

Réparation et alignement matériel radioamateur et CiBi.

Image